중등 역사 #2
2025.10.2(목)
아이와 함께 역사공부 '절대 군주가 다스린 유럽'.
15세기 말에서 16세기 초에 있었던 유럽인들의 신항로 개척은 아메리카와 아프리카 그리고 유럽에 큰 변화를 가져왔다.
- 아메리카: 원주민 사회가 크게 파괴되었고, 원주민들의 강제 노동과 유럽에서 전파된 전염병(천연두)로 인해 원주민 인구가 급격히 감소했다.
- 아프리카: 아메리카 원주민 인구가 감소하자 아메리카로 아프리카인들을 노예로 잡아와서 사탕수수, 담배 생산을 위해 강제 노동을 시켰다.
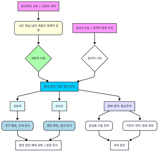
- 유럽: 아메리카에서 들어온 금과 은으로 가격혁명(물가상승)이 일어났고, 상인과 수공업자 등 시민계급의 경제력이 커지면서 봉건사회(지주사회)의 쇠퇴를 맞았다. 또한 아메리카의 작물(옥수수, 감자, 토마토 등)이 대거 유입되면서 기근이 줄어들고 인구증가가 크게 일어났다.

신항로 개척 이후 성장한 시민계급의 재정지원을 바탕으로 16~18세기 유럽에서는 절대왕정이 등장했다. 정치적으로는 관료제와 상비군을 통해 중앙집권체제를 확립하고, 경제적으로는 수입을 억제하고 수출을 장려하는 중상주의 정책을 펼쳤다. 또한 문화적으로 화려하고 웅장한 바로크 양식과 섬세하고 우아한 로코코 양식이 유행했으며, 계몽사상이 확산되어 인간의 이성과 인류의 진보를 믿게 되었고 결국 절대왕정을 비판하고 시민혁명의 사상적 토대를 마련했다.
대표적인 서유럽 절대왕정으로는 에스파냐 펠리페 2세 (무적함대), 영국의 엘리자베스 1세 (동인도회사, 식민지 확대), 프랑스 태양왕 루이 14세 (짐이 곧 국가, 베르사유 궁전)이 있다.
절대 권력은 절대적으로 부패한다. - 존 액턴(Lord Acton)-
역사 공부가 되네요~~
감사한 마음에 풀보팅 갑니다.~~~
0.00 SBD,
0.10 STEEM,
0.10 SP
Upvoted! Thank you for supporting witness @jswit.