Tahap Akuisisi Data dalam analisis blockchain adalah proses mengumpulkan data transaksi historis atau waktu nyata melalui umpan data atau penyedia node, lalu mengintegrasikannya dengan daftar sanksi global guna mengidentifikasi entitas yang terkena sanksisteemCreated with Sketch.

in Steem SEA13 hours ago

1000059242.png

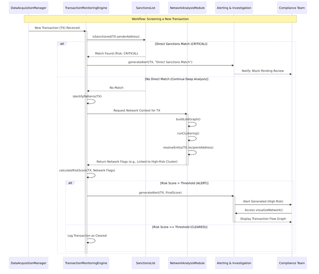
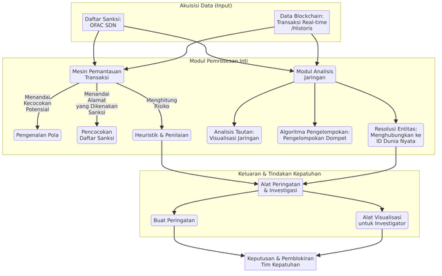
Posting ini menjelaskan secara detail cara kerja sistem analisis blockchain, dengan fokus khusus pada fase Akuisisi Data. Fase ini berfungsi sebagai titik awal sistem, tempat data mentah penting dikumpulkan untuk mendukung analisis lebih lanjut dan proses kepatuhan.

1000059219.png

Dalam fase Akuisisi Data, dua jenis data utama dikumpulkan: Data Blockchain dan Daftar Sanksi. Data Blockchain terdiri dari informasi transaksi real-time atau historis yang diperoleh dari blockchain relevan seperti Bitcoin atau Ethereum. Data ini biasanya diakses dengan berlangganan umpan data blockchain atau terhubung langsung ke penyedia node.

Kategori kedua, Daftar Sanksi, melibatkan integrasi dengan basis data global seperti Daftar Negara yang Ditunjuk Khusus (SDN) OFAC. Daftar ini berisi entitas yang dikenai sanksi resmi dan alamat mata uang kripto terkait, yang menyediakan titik referensi penting untuk mengidentifikasi pihak-pihak yang dibatasi.

Setelah diperoleh, data dari kedua sumber ditransfer ke Mesin Pemantauan Transaksi dan Modul Analisis Jaringan. Komponen-komponen ini memproses, mencocokkan, dan menilai transaksi berdasarkan potensi risiko sanksi, sehingga memungkinkan deteksi aktivitas mencurigakan atau terlarang.

1000059235.png

1000059238.png
1000059239.png
1000059240.png

Fase Akuisisi Data oleh karena itu membentuk fondasi dari keseluruhan sistem analisis blockchain. Dengan menggabungkan data transaksi langsung dengan informasi sanksi yang berwenang, sistem ini dapat secara efektif melakukan penilaian risiko dan memastikan kepatuhan terhadap standar regulasi global.

Mpu Gandring ingin memberantas korupsi di Indonesia dengan teknologi blockchain! Anda ingin mendukung?

  • Follow akun Mpu.
  • Upvote dan resteem postingan Mpu.
  • Share di Instagram, Facebook, X/Twitter dll.
  • Biar pemerintah mendengar dan menerapkannya.

Posting terkait: https://steemit.com/steem-sea/@mpu.gandring/membangun-sistem-analisis-blockchain-untuk-identifikasi-dan-blokir-transaksi-yang-terkena-sanksi-libatkan-pengumpulan-data

Proyek Percontohan


Proyek percontohan sistem manajemen kontrak pemerintah desa Steem SEA yang memanfaatkan blockchain Steem untuk mencatat informasi kontrak penting secara permanen, dengan fokus pada integritas dan transparansi data


Proyek percontohan pengeluaran pemerintah di blockchain tentang “Pembelian bangku taman kota Steem SEA” menggunakan blockchain Steem

Sort:  

Upvoted! Thank you for supporting witness @jswit.