Skalabilitas dicapai lewat penskalaan horizontal dan pemrosesan off-chain Hyperledger Fabric; interoperabilitas lewat API Gateway serta format data standar; dan antarmuka pengguna disesuaikan bagi bank (monitoring) serta KPK (pencarian lanjutan dan bukti)steemCreated with Sketch.

in Steem SEA8 days ago

1000057718.png

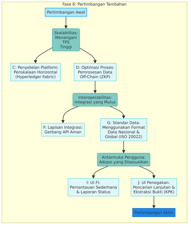
Pertimbangan Tambahan ini penting untuk memastikan keberhasilan sistem jangka panjang. Pertimbangan ini menentukan apakah kerangka kerja teknis dan regulasi yang kuat dapat menahan tekanan di dunia nyata, terintegrasi dengan lancar ke dalam struktur yang ada, dan tetap mudah digunakan oleh para peserta.

Skalabilitas: Menangani Transaksi Bervolume Tinggi

Di negara seperti Indonesia, sistem harus mampu memproses transaksi keuangan bervolume sangat besar secara instan. Jika jaringan gagal mengimbangi, kemacetan akan terjadi, yang melemahkan tujuan penyaringan "waktu nyata" dan menyebabkan penolakan pengguna.

Untuk mencapai skalabilitas, platform memerlukan penyetelan yang cermat. Karena sistem menggunakan Blockchain Berpermissioned (D) seperti Hyperledger Fabric, penskalaan horizontal adalah pendekatan yang paling efektif. Ini berarti menambahkan node baru, atau peer, ke jaringan secara efisien sehingga mereka dapat berbagi beban komputasi tanpa melemahkan keamanan.

1000057717.png

Langkah penting lainnya adalah pemrosesan off-chain. Untuk menghindari kelebihan beban pada buku besar utama, hanya Rekaman Jejak Audit (J) dan hasil kecocokan atau ketidakcocokan inti (H) yang harus disimpan di blockchain. Komputasi berat, persiapan data yang kompleks, dan proses awal seperti pembuatan Zero-Knowledge Proofs harus dilakukan di luar rantai pada lapisan Lembaga Keuangan (E).

Terakhir, mekanisme konsensus harus efisien. Opsi seperti PBFT atau Raft harus dipilih karena ringan dan cepat, meminimalkan waktu yang dibutuhkan node untuk menyetujui setiap blok transaksi baru.

Interoperabilitas: Menghubungkan yang Lama dengan yang Baru

Sistem ini tidak dapat beroperasi secara terpisah; sistem ini harus terintegrasi secara efektif dengan infrastruktur keuangan dan pemerintahan Indonesia yang ada.

Hal ini memerlukan Gateway API yang aman yang ditempatkan di tepi Jaringan Blockchain Berizin (D). Gerbang tersebut harus menawarkan API RESTful yang terstandarisasi dan terdokumentasi dengan baik, yang memungkinkan perangkat lunak perbankan yang ada di Lembaga Keuangan (E) dan basis data lama pemerintah untuk mengirimkan Data Transaksi Terenkripsi (F) dan mengakses Jejak Audit Bersama (J). Integrasi ini memungkinkan penggunaan sistem yang ada secara berkelanjutan tanpa perlu perombakan total.

Selain itu, semua data masukan dan keluaran harus mengikuti format nasional terstandar, seperti ISO 20022 atau varian nasionalnya. Hal ini memastikan pertukaran data yang lancar antar lembaga, sehingga mengurangi hambatan dalam komunikasi.

Sistem ini juga harus melengkapi alat penyaringan sanksi yang ada, alih-alih menggantikannya. Meskipun lembaga dapat terus menggunakan alat internal mereka untuk pemeriksaan awal, blockchain menyediakan bukti kepatuhan final yang tidak dapat diubah, yang memperkuat kepercayaan dan akuntabilitas.

Antarmuka Pengguna: Mendorong Adopsi dan Penegakan Hukum

Sistem dengan antarmuka pengguna yang buruk berisiko rendahnya tingkat adopsi dan meningkatkan risiko operasional. Desain antarmuka pengguna harus memenuhi kebutuhan yang berbeda dari dua kelompok utamanya: personel keuangan dan otoritas penegak hukum.

Bagi Lembaga Keuangan (LJK), antarmuka harus mengutamakan kesederhanaan, pemantauan status, dan pelaporan regulasi yang efisien. Dasbor mereka harus mengonfirmasi keberhasilan pengiriman data otomatis dan menyediakan status kepatuhan secara real-time untuk alur transaksi.

1000056770.png

1000056779.png
1000056780.png
1000056798.png

Bagi Lembaga Regulasi dan Penegakan Hukum (OJK/KPK), antarmuka memerlukan kemampuan lanjutan seperti pencarian, visualisasi, dan ekstraksi bukti. KPK harus dapat mencari Jejak Audit Bersama (JK) berdasarkan parameter seperti lembaga, rentang tanggal, atau status yang ditandai. Mereka juga harus dapat memvisualisasikan hubungan antara entitas yang dikenai sanksi dan mengekspor catatan audit yang ditandatangani secara digital yang berfungsi sebagai bukti hukum dalam persidangan korupsi. Fungsionalitas ini merupakan manfaat paling signifikan dari sistem ini.

Kesimpulan

Pertimbangan-pertimbangan ini memastikan sistem tidak hanya andal secara teknis dan patuh hukum, tetapi juga cepat, interoperabel, dan ramah pengguna. Dengan memenuhi persyaratan ini, sistem dapat memaksimalkan dampaknya dalam memberantas korupsi.

Mpu Gandring ingin memberantas korupsi di Indonesia dengan teknologi blockchain! Anda ingin mendukung?

  • Follow akun Mpu.
  • Upvote dan resteem postingan Mpu.
  • Share di Instagram, Facebook, X/Twitter dll.
  • Biar pemerintah mendengar dan menerapkannya.

Posting terkait: https://steemit.com/steem-sea/@mpu.gandring/dengan-memanfaatkan-data-anti-rusak-dan-kontrak-cerdas-dari-blockchain-jaringan-terdesentralisasi-dapat-otomatiskan-penyaringan

Proyek Percontohan


Proyek percontohan sistem manajemen kontrak pemerintah desa Steem SEA yang memanfaatkan blockchain Steem untuk mencatat informasi kontrak penting secara permanen, dengan fokus pada integritas dan transparansi data


Proyek percontohan pengeluaran pemerintah di blockchain tentang “Pembelian bangku taman kota Steem SEA” menggunakan blockchain Steem

Sort:  

Upvoted! Thank you for supporting witness @jswit.