Pemeliharaan dan dukungan berkelanjutan untuk sistem pengadaan publik berbasis blockchain sangat penting, yang mencakup pemantauan sistem berkelanjutan untuk kinerja dan keamanan, pastikan kepatuhan peraturan, dan sediakan pelatihan dan dukungan pengguna

in Steem SEA4 months ago

1000039067.png

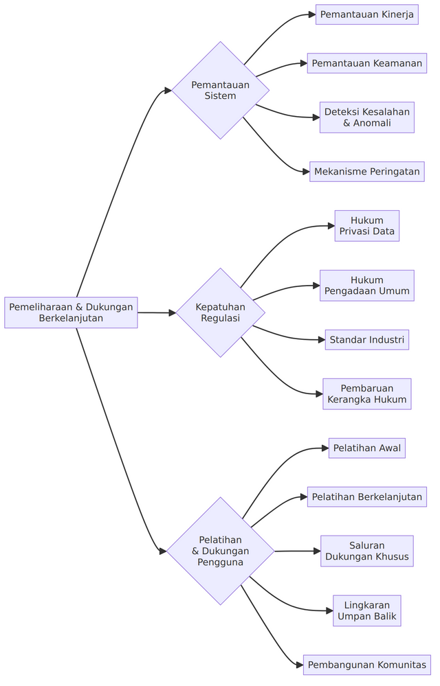
Pemeliharaan dan dukungan yang berkelanjutan memainkan peran penting dalam memastikan keberhasilan dan keberlanjutan jangka panjang dari sistem pengadaan publik berbasis blockchain. Setelah diterapkan, sistem bukanlah solusi "atur dan lupakan". Sistem ini menuntut pengawasan berkelanjutan untuk mempertahankan kinerja, keamanan, dan relevansi yang optimal dalam lanskap teknologi dan peraturan yang terus berkembang.

1000039065.png

Pemantauan sistem sangat penting untuk mendeteksi dan mengatasi masalah secara proaktif, menjaga sistem tetap berjalan secara efisien, aman, dan tanpa gangguan. Pemantauan kinerja melibatkan pelacakan throughput transaksi untuk memastikan sistem dapat mengelola permintaan saat ini dan masa mendatang. Latensi diukur untuk memantau seberapa cepat transaksi dikonfirmasi dan permintaan pengguna diproses. Pemanfaatan sumber daya, seperti penggunaan CPU, memori, jaringan, dan penyimpanan, harus diperhatikan untuk menghindari kemacetan sistem. Waktu aktif dan ketersediaan juga dilacak untuk menjamin akses sistem yang konsisten bagi pengguna.

Pemantauan keamanan merupakan komponen penting lainnya. Sistem deteksi intrusi digunakan untuk mengidentifikasi upaya akses yang tidak sah dan aktivitas yang mencurigakan. Pemindaian kerentanan dilakukan secara berkala pada kontrak pintar, API, dan infrastruktur untuk mendeteksi kelemahan atau kesalahan konfigurasi. Alat intelijen ancaman membantu tim tetap terinformasi tentang ancaman khusus blockchain yang muncul dan masalah keamanan siber yang lebih luas. Log sistem ditinjau secara berkala untuk mengidentifikasi anomali, kegagalan login, atau upaya akses yang tidak sah.

Untuk memastikan kelancaran operasi, deteksi kesalahan dan anomali dilakukan. Eksekusi kontrak pintar dipantau secara ketat untuk memastikannya berfungsi seperti yang diharapkan. Kesalahan tingkat aplikasi dari UI dan API dicatat secara terpusat untuk pemecahan masalah yang cepat. Metrik khusus blockchain seperti tingkat produksi blok, konektivitas peer, dan sinkronisasi rantai juga dilacak. Mekanisme peringatan waktu nyata memberi tahu tim operasi tentang penurunan kinerja yang kritis, pelanggaran keamanan, atau kegagalan sistem.

Kepatuhan terhadap peraturan merupakan upaya yang berkelanjutan, mengingat sifat dinamis hukum yang mengatur blockchain dan privasi data. Sistem harus terus diperbarui agar selaras dengan hukum privasi data terkini seperti GDPR, CCPA, atau yang setara di tingkat lokal. Mekanisme harus tersedia untuk mengelola persetujuan pengguna, menegakkan minimalisasi data, dan, jika memungkinkan, menghormati permintaan penghapusan data—terutama dalam blockchain yang diizinkan, yang mungkin melibatkan pencabutan kunci enkripsi atau penghapusan data di luar rantai.

Kepatuhan terhadap undang-undang pengadaan publik sama pentingnya. Seiring dengan berkembangnya regulasi, kontrak cerdas dan logika sistem harus disesuaikan. Sistem juga harus terus memenuhi standar auditabilitas, menjaga catatan yang transparan dan tidak dapat diubah untuk memuaskan badan pengawas. Mematuhi standar keamanan siber yang diakui seperti ISO 27001 dan menggabungkan praktik terbaik keamanan blockchain sangatlah penting. Kolaborasi rutin dengan para ahli hukum memastikan kerangka hukum tetap terkini, termasuk aspek-aspek seperti penegakan kontrak cerdas dan mekanisme penyelesaian sengketa.

Pelatihan dan dukungan pengguna sangat diperlukan untuk keberhasilan sistem. Pelatihan awal harus diberikan kepada semua pemangku kepentingan, termasuk lembaga pemerintah, vendor, dan auditor. Ini dapat melibatkan lokakarya langsung, tutorial daring, demonstrasi video, manual terperinci, dan Tanya Jawab Umum. Seiring dengan berkembangnya sistem, kursus penyegaran harus ditawarkan untuk membahas fitur-fitur baru. Pengguna tingkat lanjut atau peran khusus mungkin memerlukan pelatihan yang lebih mendalam. Sumber daya pembelajaran berkelanjutan seperti basis pengetahuan dan webinar dapat membantu pengguna tetap mendapatkan informasi terkini.

Saluran dukungan yang kuat harus tersedia. Meja bantuan terpusat atau sistem tiket memungkinkan pengguna untuk melaporkan masalah dan mencari bantuan. Dukungan berjenjang memastikan bahwa masalah diselesaikan secara efisien—pertanyaan dasar ditangani oleh Tingkat 1, masalah teknis oleh Tingkat 2, dan masalah kompleks oleh spesialis Tingkat 3. Perjanjian Tingkat Layanan (SLA) harus secara jelas mendefinisikan respons dan waktu penyelesaian yang diharapkan berdasarkan tingkat keparahan masalah.

1000038501.png

1000038502.png
1000038503.png
1000038509.png

Menetapkan siklus umpan balik memungkinkan pengguna untuk berbagi wawasan tentang kegunaan, fitur, dan kinerja. Masukan ini penting untuk memandu peningkatan di masa mendatang. Dalam sistem yang lebih besar, membangun komunitas pengguna dapat mendorong dukungan antar-teman sejawat dan mendorong berbagi praktik terbaik.

Melalui pemeliharaan, pemantauan, pemeriksaan kepatuhan, dan keterlibatan pengguna yang konsisten, sistem pengadaan publik berbasis blockchain dapat mencapai tujuannya untuk menjadi aman, efisien, patuh, dan ramah pengguna. Upaya ini membantu memastikan integritas sistem dan kontribusinya untuk mengurangi korupsi dalam jangka panjang.

Mpu Gandring ingin memberantas korupsi di Indonesia dengan teknologi blockchain! Anda ingin mendukung?

  • Follow akun Mpu.
  • Upvote dan resteem postingan Mpu.
  • Share di Instagram, Facebook, X/Twitter dll.
  • Biar pemerintah mendengar dan menerapkannya.

Posting terkait: https://steemit.com/steem-sea/@mpu.gandring/membangun-sistem-pengadaan-publik-berbasis-blockchain-libatkan-penentuan-fungsi-pemilihan-platform-pengembangan-kontrak-cerdas

Proyek Percontohan


Proyek percontohan sistem manajemen kontrak pemerintah desa Steem SEA yang memanfaatkan blockchain Steem untuk mencatat informasi kontrak penting secara permanen, dengan fokus pada integritas dan transparansi data


Proyek percontohan pengeluaran pemerintah di blockchain tentang “Pembelian bangku taman kota Steem SEA” menggunakan blockchain Steem

Sort:  

Upvoted! Thank you for supporting witness @jswit.