Komponen Manajemen Daftar Hitam dan Kepatuhan berfungsi sebagai lapisan penegakan hukum dengan basis data internal dan sistem konsorsium untuk blokir alamat berisiko, tetapkan alur kerja, lakukan peninjauan manual, daftar putih sah, dan pelaporansteemCreated with Sketch.

in Steem SEA2 days ago

1000058289.png

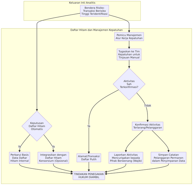
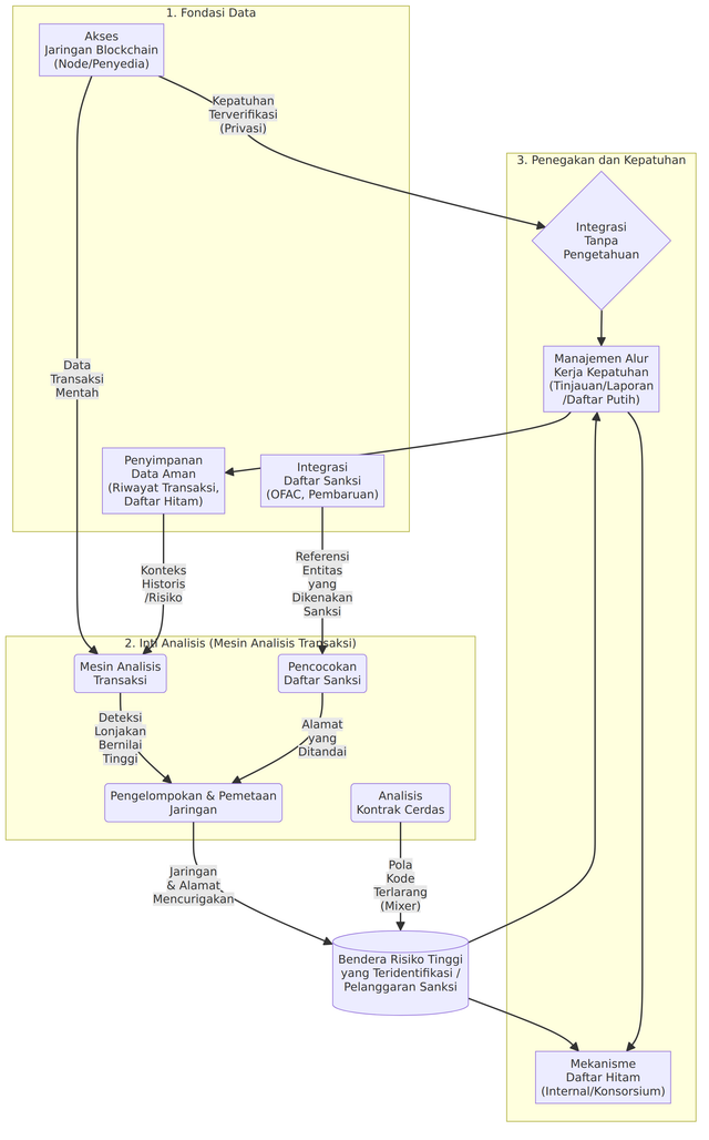
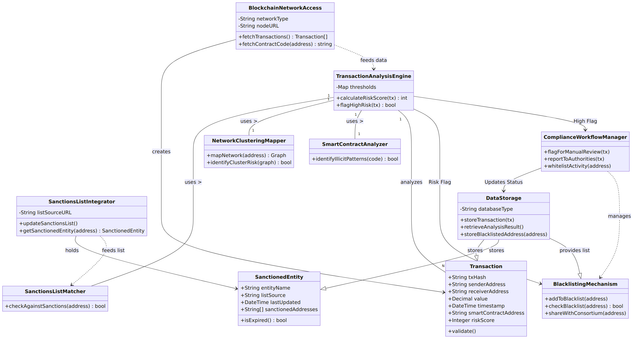
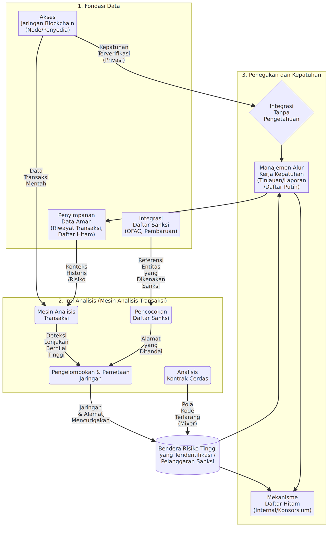
Bagian Daftar Hitam dan Manajemen Kepatuhan berfungsi sebagai lapisan penegakan sistem. Di area ini, risiko yang diidentifikasi oleh perangkat analitis diubah menjadi kontrol yang dapat ditindaklanjuti yang menjunjung tinggi integritas sistem dan memastikan kepatuhan terhadap standar regulasi.

1000058316.png

Mekanisme Daftar Hitam membentuk garis pertahanan utama sistem, mencegah entitas yang dikenai sanksi atau korup mengakses atau mengeksploitasi infrastruktur keuangan yang dipantau. Mekanisme pertama, Basis Data Internal untuk Pemblokiran, bertindak sebagai perlindungan langsung dan eksklusif. Ketika Mesin Analisis Transaksi mendeteksi alamat yang terkait dengan pelanggaran sanksi atau korupsi—seperti melalui pengelompokan jaringan—mesin tersebut mencatat alamat tersebut secara permanen dalam basis data internal yang aman. Hal ini memastikan bahwa lembaga keuangan atau lembaga pemerintah yang menggunakan sistem akan secara otomatis menolak atau menandai setiap transaksi di masa mendatang yang melibatkan alamat tersebut.

Mekanisme kedua adalah Sistem Daftar Hitam Berbasis Konsorsium, yang meningkatkan jangkauan sistem melalui kolaborasi dengan mitra eksternal. Dengan mengintegrasikan daftar hitam dengan jaringan kepatuhan bersama yang digunakan oleh lembaga keuangan lain, bursa mata uang kripto, atau badan internasional, sistem ini mencegah entitas yang masuk daftar hitam mentransfer dana mereka ke platform alternatif. Efek jaringan bersama ini sangat memperkuat penegakan dan pencegahan secara keseluruhan.

Komponen Manajemen Alur Kerja Kepatuhan memperkenalkan pengawasan manusia yang penting dan proses regulasi terstruktur untuk menjamin keadilan dan akurasi dalam penegakan hukum. Meskipun sistem ini sangat canggih, terkadang sistem ini dapat menghasilkan positif palsu. Oleh karena itu, transaksi yang ditandai sebagai berisiko tinggi akan diarahkan ke tim kepatuhan untuk peninjauan manual, yang memungkinkan para ahli untuk memverifikasi potensi pelanggaran sebelum pemblokiran atau eskalasi terjadi.

1000058088.png

1000058092.png
1000058093.png
1000058094.png

Jika peninjauan mengonfirmasi bahwa aktivitas yang ditandai sah, alamat yang terlibat akan masuk daftar putih. Ini memperbarui catatan sistem untuk mencegah alarm palsu serupa di masa mendatang. Sebaliknya, ketika suatu transaksi dipastikan melibatkan aktivitas ilegal atau yang dikenai sanksi, transaksi tersebut harus dilaporkan kepada otoritas terkait di Indonesia—seperti lembaga anti pencucian uang atau penegak hukum—untuk penyelidikan formal dan potensi tindakan hukum.

Bersama-sama, komponen daftar hitam dan manajemen kepatuhan meningkatkan sistem dari alat analisis data pasif menjadi agen kepatuhan dan penegakan aktif, yang mampu menjaga integritas keuangan dan mendukung akuntabilitas regulasi.

Mpu Gandring ingin memberantas korupsi di Indonesia dengan teknologi blockchain! Anda ingin mendukung?

  • Follow akun Mpu.
  • Upvote dan resteem postingan Mpu.
  • Share di Instagram, Facebook, X/Twitter dll.
  • Biar pemerintah mendengar dan menerapkannya.

Posting terkait: https://steemit.com/steem-sea/@mpu.gandring/sistem-pemantauan-transaksi-blockchain-dengan-kemampuan-daftar-hitam-dapat-dibangun-dengan-menggabungkan-akses-data-blockchain

Proyek Percontohan


Proyek percontohan sistem manajemen kontrak pemerintah desa Steem SEA yang memanfaatkan blockchain Steem untuk mencatat informasi kontrak penting secara permanen, dengan fokus pada integritas dan transparansi data


Proyek percontohan pengeluaran pemerintah di blockchain tentang “Pembelian bangku taman kota Steem SEA” menggunakan blockchain Steem

Sort:  

Upvoted! Thank you for supporting witness @jswit.